禁漫天堂
English
院长信箱
一网通办
常大主页
禁漫天堂
禁漫天堂概况
师资队伍
系所中心
教育教学
科学研究
学生工作
招生信息
党群工作
推免专栏
院务公开
下载中心
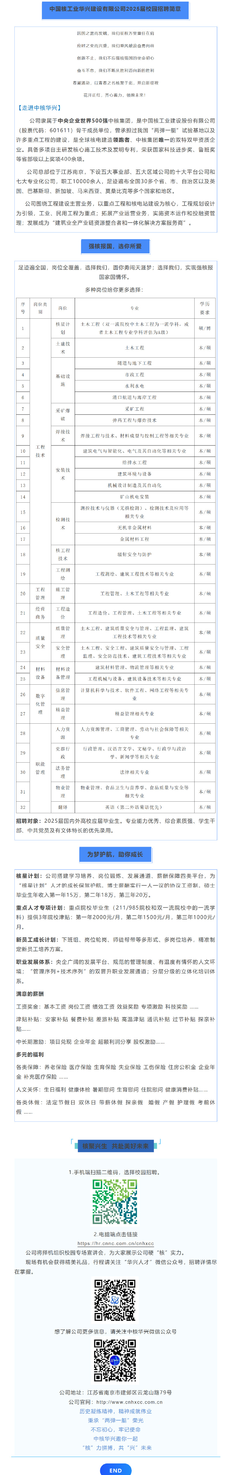
招聘[2024121]中核华兴2025届校园招聘
发布时间:
2024-09-20
访问次数:
848
第一页
<<上一页
下一页>>
尾页
页码
1
/
3